CÓDIGO DE RED
El Código de Red (CDR) es un reglamento emitido por la Comisión Reguladora de Energía (CRE) en donde se fijan las reglas de operación del sistema eléctrico nacional. En términos generales, todos los participantes del mercado eléctrico están obligados a acatar las reglas que ahí se fijan .
Es el reglamento para acatar los lineamientos de calidad de potencia, cortocircuito y protecciones, así como TICs para los centros de carga y centros de generación en México. El código de red entró en vigor 3 años después de su publicación en el Diario Oficial de la Federación (DOF), el 8 de Abril del 2019.
1. FECHA LÍMITE
El Código de Red fue publicado en el DOF el 8 de abrilde 2016. Se determinó un plazo de 3 años para cumplimiento.
La fecha límite fue: 9 de abril de 2019
2. USUARIOS
El Código de Red aplica a los usuarios
conectados en Media y Alta Tensión:
- Centros de Carga
-Generación
-Intermediación
Existen un promedio de:
1,000 Consumidores en Alta Tensión 
400,000 Consumidores en Media Tensión 
Que en conjunto consumen 60% de la energía generada en México.
3. REQUERIMIENTOS
FP Promedio ≥ 95% en nodos de calidad en Media Tensión (13.8kV, 23kV, 34.5kV).
Para centros de carga en Alta Tensión FP ≥ 95% con medición cinco-minutal, al menos el 95% del tiempo durante un periodo mensual.
10 años después de la publicación del manual en el DOF se deberá cumplir con FP ≥ 97% con medición cinco-minutal, al menos el 97% del tiempo durante un periodo mensual.
Centros de Carga en Media y Alta Tensión deben cumplir con los límites de distorsión armónica en corriente de las Disposiciones Administrativas de carácter general que contienen los criterios de eficiencia, calidad, confiabilidad, continuidad, seguridad y sustentabilidad del Sistema Eléctrico Nacional: Código de Red, conforme dispone el artículo 12, fracción XXXVII de la Ley de la Industria Eléctrica.
1. sanciones
Sanción por incumplimiento grave:
2% - 10%
Ingreso bruto anual.
Sanción por incumplimiento:
50,000 - 200,000
Salarios mínimos
($4,418,000 MN - %17,672,000 MN)
2. baja tensión
Los usuarios conectados en baja tensión deben cumplir la NOM-00SEDE/2012 o a la que sustituya y no son objeto de este manual regulatorio.
Cumple con la NOM-00SEDE/2012
Contacta a uno de nuestros expertos hoy mismo.
Diagnósticos de Cumplimiento para el Código de Red
Con el propósito de identificar desviaciones en los parámetros mínimos exigidos por el Código de Red, se realiza un diagnóstico en todas las ramas que maneja el documento:
Parámetros eléctricos que deben cumplir los centros de carga, tales como:
-Variaciones de tensión, corriente, frecuencia y factor de potencia.
-Análisis de armónicos, flicker y desbalance de corriente para calidad de la energía.
Para poder llegar a un diagnóstico deben hacerse mediciones, estudio de calidad de la energía y el estudio de flujos de cargas. Estos identifican los problemas eléctricos específicos presentes en la red eléctrica y se propone la solución mas adecuada.
Estudios eléctricos que deben de tenerse en las instalaciones del centro de carga:
-Estudio de cortocircuito.
-Estudio de coordinación de protecciones
-Estudios adicionales: Estudios de flujo de cargas y arco eléctrico.
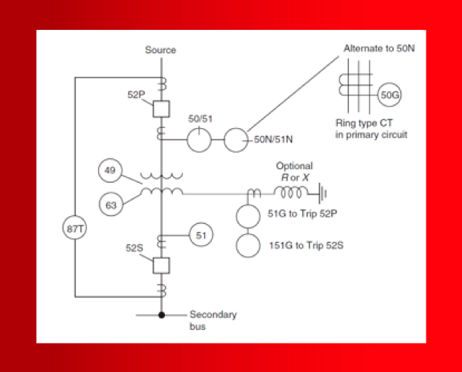
Protecciones eléctricas necesarias para la operación segura del centro de carga exigidas por el código de red de acuerdo a los esquemas normalizados de la CFE.
-Protección diferencial para transformadores de grandes capacidades.
-Protección de sobre corriente para la acometida en media o alta tensión.
-Protecciones para las líneas de transmisión.
-Protección con sobre tensiones y baja tensión.
-Para variaciones de frecuencia.
-Para fallas a tierra.
-Protección de falla interruptor.
Éstas son algunas de las protecciones exigidas en los esquemas normalizados de CFE, que el código de red marca como indispensables para estar en cumplimiento.
Tecnologías de la Información y Comunicaciones (TICs)
Las TICs se utilizan para asegurar la transferencia de voz y datos, calidad de la información y telemetría en tiempo real. Son un punto esencial para ser usuario calificado ante la CRE y participante en el mercado eléctrico mayorista de electricidad.
Se requiere una revisión de la infraestructura existente en materia de comunicaciones; estas exigencias cambian dependiendo la capacidad y el modo de operar del centro de carga, por lo que se hace necesario un análisis a fondo para cada uno de ellos. Los puntos mas relevantes a ser revisados son los siguientes:
Sincronización de tiempo satelital
Para la estampa de tiempo de todos los DEIs instalados en los centros de carga.
Infraestructura requerida para la medición de liquidaciones.
Contempla una revisión de los transformadores de instrumento y las características de los medidores de facturación.
UTR (Unidad terminal remota) para el envió de la información a CFE y CENACE.
En caso de ser necesario se revisaran los equipos necesarios para el monitoreo remoto de las variables eléctricas y de control
Medio de comunicación necesario
El manual de TICs marca que se debe tener un ancho de banda especifico para garantizar el correcto funcionamiento.
-Comunicación de voz (Linea comercial o radiocomunicación)
Requisitos de ciberseguridad
Indispensable que los equipos cuenten con lo necesario para evitar anomalías por malware e intrusos en la red.
-
Tensión: Contar con la infraestructura para asegurar la continuidad.
-
Frecuencia: Contar con la infraestructura para asegurar la continuidad.
-
Cortocircuito: Contar con el estudio actualizado para asegurar que los equipos de protección tengan la capacidad interruptiva correcta.
-
Factor de Potencia: Aprovechamiento de la energía en el sistema eléctrico, evaluado en el punto común de conexión que se indica que el valor debe estar de 0.95 a 1 inductivo, en mediciones cincominutales, todo valor fuera de ese rango será contabilizado de forma negativa.
-
Protecciones: Contar con la capacidad interruptiva adecuada y la coordinación de actuación de las protecciones adecuada para los distintos niveles del sistema eléctrico.
-
Control: CENACE y el responsable de la demanda controlada son responsables.
-
Intercambio de información: CENACE en conjunto con el centro de carga deben de especificar mediante un diagnóstico de instalaciones actual.
-
Calidad de Energía: Distorsión armónica total de demanda, desbalance de corriente, fluctuación de tensión o flicker, estos parámetros son evaluados en el punto común de conexión.
-
Modelos de Simulación: Es responsabilidad del centro de carga.
-
Monitoreo de la conformidad: CENACE, el transportista, distribuidor y suministrador, Proceso de Evaluación de la Conformidad por medio de UVIE y/o UI definen este punto con el centro de carga.
Pasos a seguir para cumplir con el Código de Red
1.
Generar o actualizar el diagrama unifilar general del centro de carga
2. Realizar estudios eléctricos:
- Calidad de potencia en PCC y en los puntos distribución dentro del centro de carga.
- Corto Circuito
3. Coordinación de protecciones
Realizar un estudio de diagnóstico de instalaciones para la especificación de los alcances y equipos para cada centro de carga en particular sobre la infraestructura de Tecnologías de Información y Comunicación
4.Nota: Estos estudios y actividades se recomiendan hacer al paralelo, no son secuenciales, pero lo ideal es arrancar con ellas a la par.
Acciones a realizar después de los estudios de diagnóstico
1. Presentar un plan de trabajo a la CRE donde se establezca el estado actual del centro de carga con respecto al manual de centros de carga, definiendo tiempos para la remediación de las áreas de oportunidad detectadas
2. Presentado este plan, se debe comenzar con las modificaciones al sistema eléctrico de cada rubro e instalar el equipamiento recomendado para cada área de oportunidad
cortocircuito
Aún los sistemas eléctricos mejor diseñados sufren o experimentan ocasionalmente cortocircuitos, lo cual puede resultar en altos costos de reparación y paros en la producción.
Para esto, todos los dispositivos de protección contra sobrecorrientes deben operar correctamente para aislar el punto de falla rápidamente. Reduciendo el daño al equipo y evitando siniestros.
De acuerdo con el análisis de cortocircuito y la filosofía de operación de la planta, se determinan las condiciones de operación más críticas y seguras, para su coordinación más adecuada.
Estudios de Ingeniería
La parte más importante de un análisis del sistema eléctrico de potencia es el levantamiento técnico de campo, donde se recolectan datos de los elementos eléctricos del sistema, tales como: el punto de conexión, tableros, transformadores, motores, alimentadores, elementos de protección, etc.
Para esta actividad, nuestros ingenieros de campo, que se encuentran altamente capacitados, utilizarán el EPP y herramientas apropiadas para cada equipo eléctrico, de acuerdo con las normas vigentes.
La información recaudada se plasma en un diagrama unifilar simplificado mediante el uso de herramientas digitales y computacionales de última generación.
El Centro de Carga es Responsable
Los centros de carga deberán contar y/o implementar con esquemas de protección y coordinar los tiempos de liberación de falla en común acuerdo entre el centro de carga, distribuidor y transportista, usando los niveles de cortocircuito proporcionados por el CENACE o su distribuidor de energía.
Medida de variables
CVM-A1500
- Captura más de 500 parámetros eléctricos con visualización en tiempo real y registro en la memoria del equipo.
- Análisis de calidad de suministro con eventos de calidad.
- Registro hasta la 63ª armónica, función osciloscopio y diagrama fasorial en tiempo real.
Software PowerStudio embebido. Generación de informes y pantallas SCADA interactivas.
Registro de parámetros de eficiencia energética: emisiones de CO2, coste monetario asociado al consumo y horas de funcionamiento.
Equipo portatil My eBOX
- Captura más de 500 parámetros eléctricos con visualización en tiempo real y registro en la memoria del equipo o en la nube
MYeBOX Cloud.
- Análisis de calidad de suministro con eventos de calidad.
- Registro hasta la 50ª armónica, función osciloscopio y diagrama fasorial en tiempo real.
- Generación de informes mediante APP MYeBOX y MYeBOX Cloud.
Bancos de Capacitores
Serie OPTIM
- Compensación fija o variable de energía reactiva.
- Bancos automáticos con maniobra por contactores, tiristores o híbrida según modelo.
- Equipados con reactancias de rechazo (según modelo).
- Tensión de empleo de 220/480V.
- Frecuencias de operación: 50/60 Hz.
- Comunicables por RS-485 (Modbus RTU).
- Equipados con gestor energético EDS, con comunicaciones Ethernet integradas (según modelo).
Computer Smart III
Computer Smart III
Computer Smart III es un regulador de energía reactiva con funciones de analizador de redes incluidas, e incorpora un sistema de medición de fugas para la protección de los capacitores afectados.
- Medida en 1 o 3 fases. Consigue una medida análoga a la del medidor de compañía.
- Establecimiento de hasta 4 cosϕ objetivo.
- Comunicaciones RS-485 y 2 salidas digitales para alarmas.
- Medida de más de 20 parámetros eléctricos.
Calidad de Energia - Filtrado de Armónicas
Serie AFQm
- Filtrado de armónicas por inyección de corrientes armónicas inversas en redes con grandes fluctuaciones.
- Incluye balance de corrientes de fase y compensación de energía reactiva, con selección de función prioritaria.
- Eliminación de corrientes armónicas hasta el orden 50º.
- Posibilidad de selección de las frecuencias a filtrar.
- Modelos de 30, 60 y 100 A en versión mural y hasta 400 A en versión armario (módulos de 100 A).
- Multirango de tensión (230-400-480 V ca) y frecuencia (50/60 Hz).
- Posibilidad de conexión de hasta 100 equipos en paralelo. Montaje en pared o armario.
- Datalogger integrado con comunicaciones Ethernet para gestión remota y alarmas.
- Monitorización mediante página web.
Gestión de eficiencia Energética
Serie EDS
- Datalogger con memoria de hasta un año de registro de datos.
- Software PowerStudio embebido.
- Mediante PC, visualización de lecturas de equipos conectados en tiempo real. Generación automática de tablas y gráficos para consulta y exportación.
- Programación de alarmas y envío de correos electrónicos.
- Implementación de sistemas multipunto.
- Comunicaciones por puerto Ethernet.
- 8 entradas digitales libres de tensión y 6 salidas digitales de relé.
- Puerto RS-485 para conexión de hasta 32 equipos y 1250 variables.
Contáctanos hoy mismo
Pide tu cotización para un estudio de Código de Red